-
熱門關鍵詞:
- 自助證件快照
- 自助復印機
- 漂流遠程控制自動拍照
- 大頭貼
- 全球拍特效攝影
浩田產品中心
PRODUCTS
推薦產品
recommended products
聯系我們
contact us
公司地址:石基鎮金山大道南側華創動漫產業園
電話:13711123106
傳真:020-38289802
郵箱:153654202@qq.com
詳細介紹
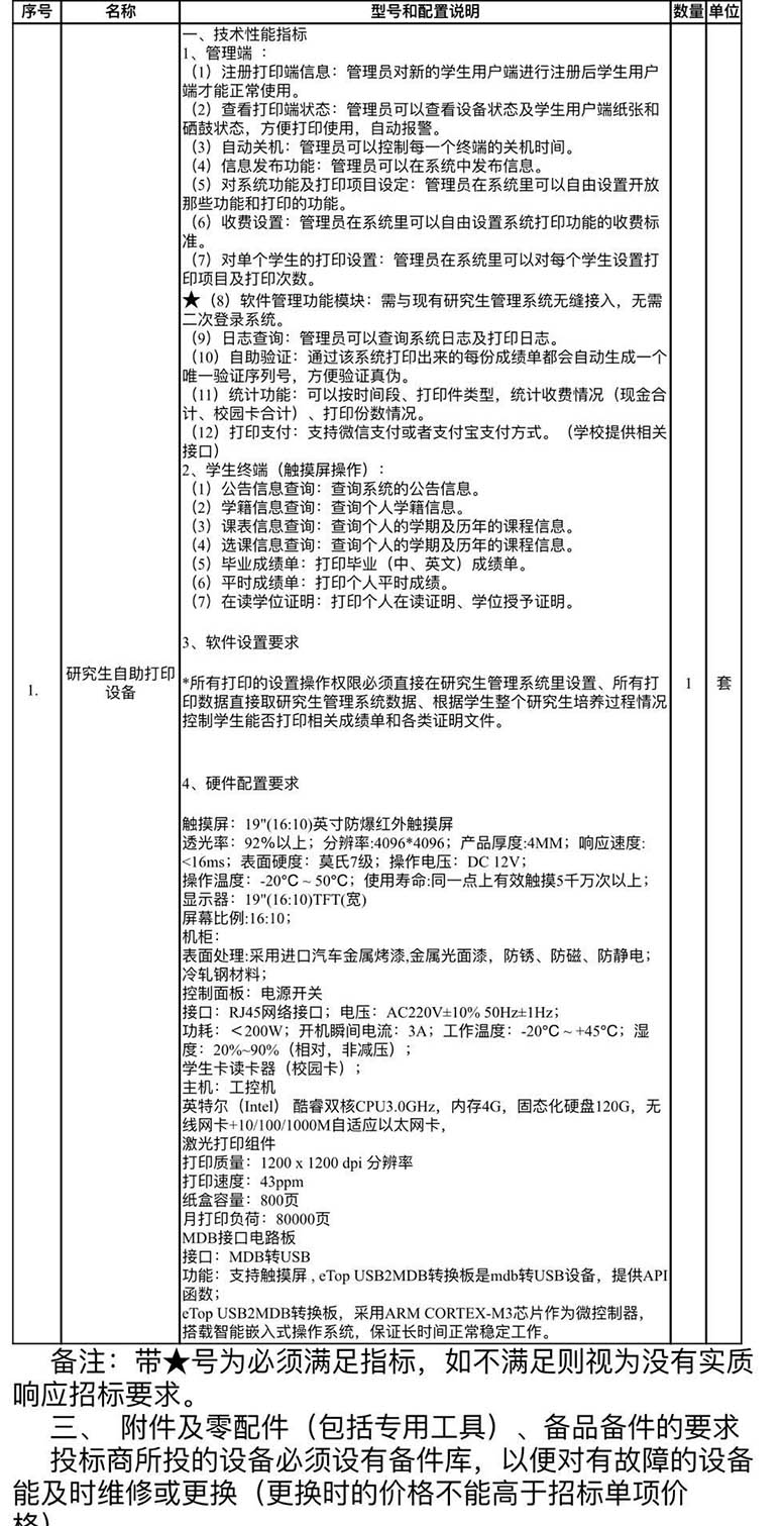
自助復印機能接入第三方進行系統開發嗎?目前各個高校已經成功應用了一些成熟且專業的應用管理系統,如自助復印系統等,為了使這些第三方的系統順利接入一卡通系統,浩田數碼科技有限公司提供了第三方接入的接口,方便這些系統的平滑接入。


拍照設備
婚慶自助照相亭





電話咨詢
在線咨詢
網站首頁
新聞資訊
